当今,技术的快速发展势不可挡。无论您是初学者还是专业人士,学习新技术都是不可或缺的。
在没有 AI 的时代,我们如何学习新技术?而当 AI 出现后,我们如何更高效地掌握新技术呢?
一、传统学习新技术的方法
很多时候,我们因为工作原因需要快速学习某项技术,进而在项目中应用。
或者说,我们想要去面试的公司要求的某项技术我们之前没有接触过,为了应对面试需要,我们需要快速掌握这项技术
很多时候学习只停留在概念和使用上面,并不能做到 举一反三
在学习任何新技术之前,我们应该首先明确这项技术的目的是解决什么问题的。
在深入研究之前,我们应该从宏观角度了解这项技术,思考它由哪些组件构成,提供了哪些功能,以及与同类技术相比具有什么优势。
所以学习新技术,需要从以下方面去学习,不会什么就在搜索引擎中搜索什么

通过这种学习方法,我们能够了解到技术的方方面面,但这样的缺点在于我们需要耗费很长时间挨个去搜索,比较耗费时间,如果有 AI 应该如何做呢?
二、利用 AI 学习新技术
在没有 AI 的情况下,学习新技术可能需要几小时,但有了 AI,我们可以快速入门新技术,仅需几分钟。
以下是两个具体示例,演示了如何使用 ChatGPT 学习新技术的效果:
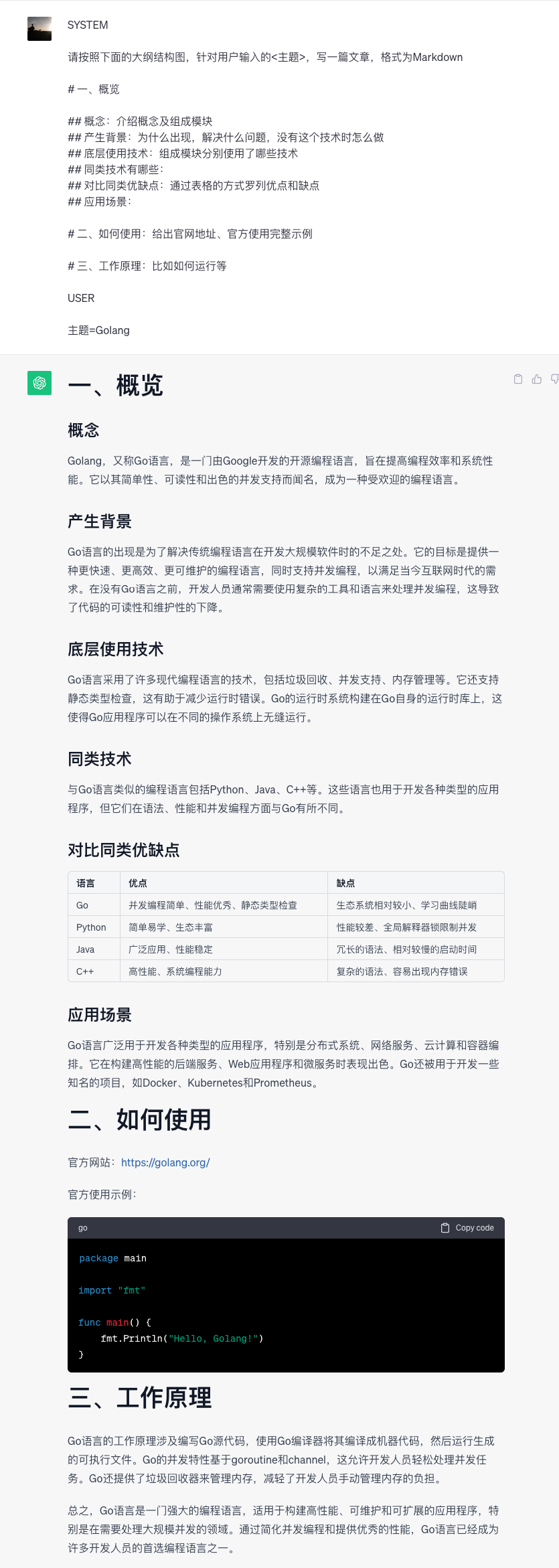
一)学习 Golang
如果我不了解 Go 语言,只需将下面这段提示词发给 ChatGPT,即可快速获取学习内容。

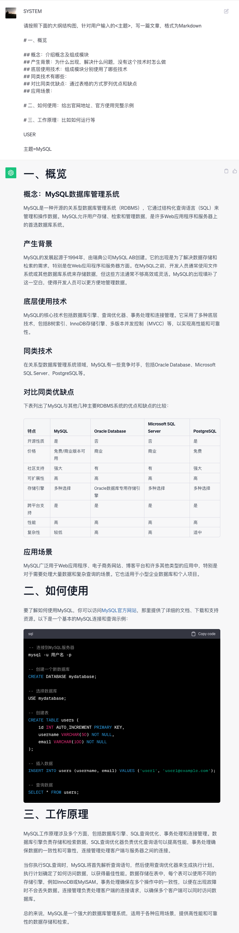
二)学习 MySQL
同样,如果我不了解 MySQL 数据库,ChatGPT 也可以帮助我快速学习

三、总结
从以上案例可以看出,AI 可以极大地提高学习新技术的效率。下面分享一些提示词,只需替换主题即可。
SYSTEM
请按照下面的大纲结构图,为用户输入的<主题>编写一篇Markdown格式的文章:
# 一、概览
## 概念:介绍概念及组成模块
## 产生背景:为什么出现,解决什么问题,没有这个技术时怎么做
## 底层使用技术:组成模块分别使用了哪些技术
## 同类技术有哪些:
## 对比同类优缺点:通过表格的方式罗列优点和缺点
## 应用场景:
# 二、如何使用:给出官网地址、官方使用完整示例
# 三、工作原理:比如如何运行等
USER
主题=xxxSYSTEM 部分是 让 ChatPPT 扮演的角色,USER 部分是用户输入的内容。
上面提示词分为 SYSTEM 和 USER 部分,是官方的最佳实践之一,在实际测试中效果非常好。
通过这些结构化的提示词,我们可以更轻松地使用 AI 进行组合式搜索和内容生成,从而提高学习效率。